抖圈
网站首页
走进抖圈
向导致辞
组织架构
公司声誉
企业简介
企业名录
企业文化
向导眷注
文化纲要
政策规则
主营营业
投融资
开发建设
谋划治理
服务都会
新闻资讯
集团动态
直属企业动态
业界资讯
公共自行车
服务通告
站点地图
办卡流程
服务指南
租还要领
损坏赔偿
租用协议
相关新闻
党群建设
深入贯彻中央八项划定精神学习教育
党群动态
党务果真
员工天地
文娱运动
学习宣传贯彻党的二十大精神
“不忘初心,切记使命”主题教育专栏
人力资源
人才理念
招聘信息
联系抖圈
通知通告
Notice
通知通告
Notice
通知通告
联系抖圈
Contant us
电话:
0431-81960968
传真:
邮箱:
CCCT777@126.com
邮编:
130000
地点:
长春市南溪智融一期1号楼
您目今所在位置:
首页
>>
通知通告
通知通告
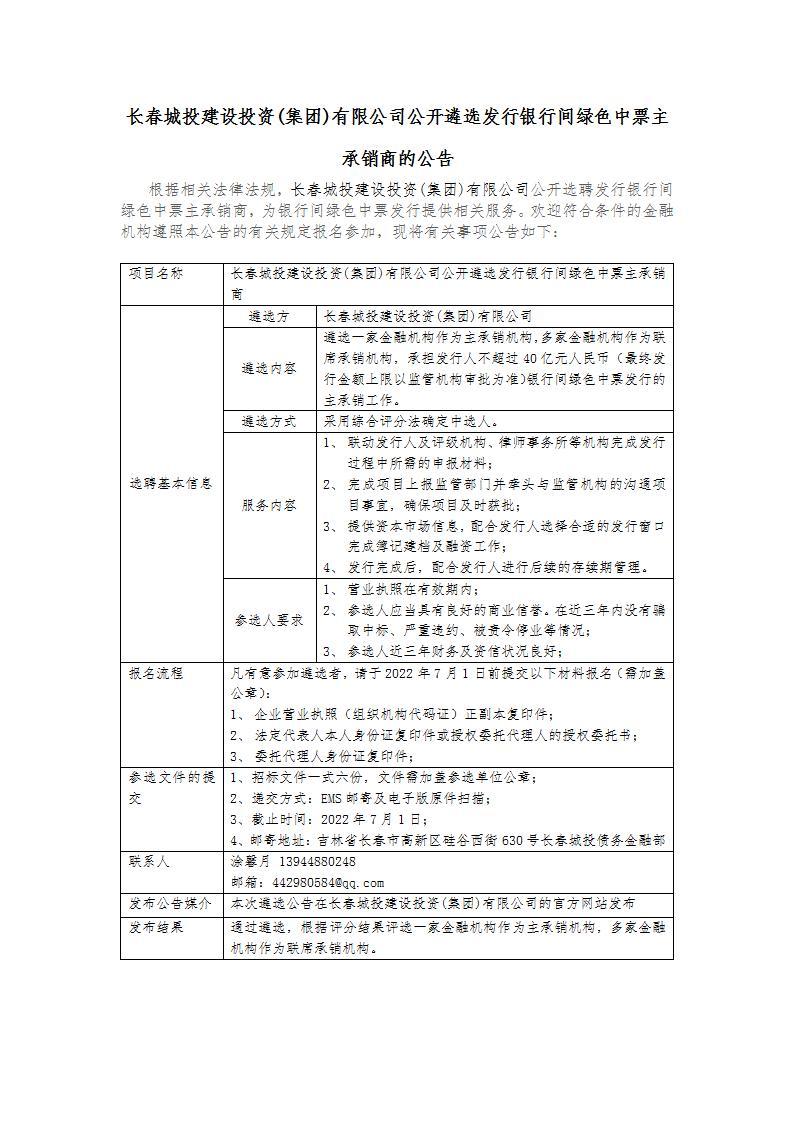
长春抖圈建设投资(集团)有限公司果真遴选刊行银行间绿色中票主承销商的通告
宣布日期:2022-06-27 作者:长春抖圈 泉源:长春抖圈
上一篇:
长春抖圈建设投资(集团)有限公司果真遴选刊行2022-202...
下一篇:
长春抖圈建设投资(集团)有限公司果真遴选刊行绿色企业债券主承...
政府网站链接
长春信息港
长春市城乡建设委员会
吉林省住房和城乡建设厅
吉林省人民政府
长春市政府
战略相助
平安信托公司
中国建设银行吉林省分行
中江国际信托
国投信托有限公司
中原银行
国家开发银行
中国银行
子公司链接
友情链接
长春机关党建网址
北京抖圈
上海抖圈
南京抖圈
杭州抖圈
武汉抖圈
长春市都会开发(集团)有限公司
吉林省建设信息网
长春信息港
联系抖圈
电话:0431-81960968
邮箱:CCCT777@126.com
地点:长春市南溪智融一期1号楼
Copyright ? 2014抖圈.All Rights Reserved
吉ICP备13004997号-1
吉公网安备 22017302000182号
网站地图